中文数学 Wiki

我们有QQ群了,欢迎来做客
群号:130516892

了解更多

中文数学 Wiki

Poisson 分布(泊松)是一类在实际生活中应用广泛的离散概率分布,生活中的许多随机现象都服从 Poisson 分布。它可以由二项分布逼近而来,但其应用范围要更广泛得多(泊松逼近定理)。

模型[]

Poisson 分布表征的是一段连续间隔(例如,时间)内某个事件发生次数的概率大小的分布,这是一个随机变量,记作,它的取值是正整数。

Poisson 分布满足的公式为 其中,称为该分布的强度

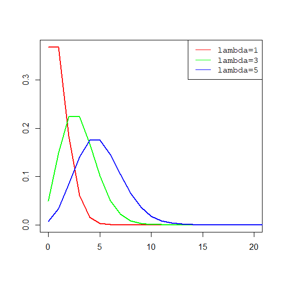
服从 Poisson 分布的随机变量常表示为R 语言的泊松分布分布律函数为dpois,一些不同参数的泊松分布分布律为

Pois

随机过程中,与 Poisson 分布联系密切的 Poisson 过程也可以用来定义和理解 Poisson 分布。

泊松逼近[]

泊松逼近定理是说,在有限次独立重复试验中,考察一个事件,设第次试验中事件发生的概率是(它的取值可以随着的不同而变化),随机变量为事件发生的次数,如果,那么 上述定理实际应用时只需要求足够大(仍是定值)即可用来近似。

特别地,当为定值时,Poisson 分布就用来近似二项分布。

证明:记,于是 为有限常数,注意到 又由于 因此

可加性[]

设有两个独立的随机变量,那么

数字特征[]

Poisson 分布的均值和方差都是,这是因为 Poisson 分布的特征函数

统计特性[]

指数分布族

参数空间为的 Poisson 分布族指数分布族

充分统计量

参数空间为的 Poisson 分布族的一个充分统计量

点估计

参数空间为的 Poisson 分布族的总体关于参数矩估计极大似然估计一致最小方差无偏估计都是这个估计量达到了 C-R 下界

区间估计

参数为的 Poisson 分布,关于参数的置信系数为的近似置信区间是 这里

上下节[]

参考资料

  1. 李贤平, 《概率论基础(第3版)》, 高等教育出版社, 北京, 2010-04, ISBN 978-7-0402-8890-2.