在概率论中,指数分布是一种常见的连续型随机变量服从的概率分布,指数分布可以用来表示独立随机事件发生的时间间隔。
模型[]
设有连续型随机变量
,如果它的概率密度函数是
我们就称随机变量
服从指数分布,记作
,其中
常被称为该分布的率参数。
指数分布的分布函数是
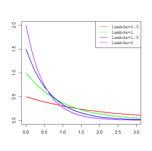
R 语言的指数分布密度函数为dexp,分布函数为pexp,一些不同参数的指数分布密度函数和分布函数为
无记忆性[]
指数分布的一个重要特征是无记忆性,正因为有这个性质才会在表示独立随机事件发生的时间间隔问题中应用广泛。这是说,设连续型随机变量
满足指数分布,由于对任意的
这表明先前已知的信息
对
的估计没有任何作用,我们就说它“无记忆性”。
在离散型场合,具有该性质的分布是几何分布,在连续型场合只有指数分布具有该性质,实际上,上述条件等价于
满足上述函数方程的只有
数字特征[]
指数分布的数学期望和方差分别是
这是因为
它的特征函数是
统计特性[]
- 指数分布族
参数空间为
的指数分布族
是指数分布族。但是参数空间为
的双参数指数分布族
不是指数分布族,因为它的支集和参数
有关,其中
- 线性函数的分布
指数分布的一个特性是:假设随机变量
独立同分布,且
,那么
这个性质在指数分布的参数假设检验和区间估计中发挥了重要作用。
- 充分完备统计量
指数分布族
是完备的;而它的一个充分统计量是
对于仅带有位移的指数分布
(参数为
)来说它的一个充分完备统计量是
- 点估计
- 服从参数分布族
的总体
的参数
的矩估计为
,它不是无偏的,修正的无偏估计量是
它同时是一致最小方差无偏估计。
- 服从参数分布族
的总体
的参数的函数
的一致最小方差无偏估计为
可以达到 C-R 下界
- 服从参数分布族
的总体
的参数的函数
(其中
已知)的一致最小方差无偏估计为
这里
表示集合
的特征函数。
- 服从仅带有位移的指数分布
的参数
的一个一致最小方差无偏估计是
- 区间估计
假设有服从参数分布族
的总体
,要求置信水平为
的置信区间,注意到
是 UMVUE,且
,运用枢轴变量法,取
为枢轴变量,那么使得满足
条件的且让
最短的
即为所求,但一般上市求解较为复杂,通常采用二等分置信水平获得近似的置信区间
如果我们考虑的问题是:假设有服从仅带有位移的指数分布
,其中参数
,可以证明置信水平为
的置信区间是
- 参数假设检验
- 假设有服从参数分布族
的总体
,给定实数
,运用似然比检验法可得如下检验问题及其对应的检验水平为
的拒绝域:
这是 Χ² 检验。
- 双样本的指数参数分布族的检验:假设样本
取自总体
,样本
取自总体
,它们是相互独立的,这里
未知,检验统计量为
如下的检验问题及其对应的检验水平为
的拒绝域分别是
这是 F 检验。
- 仅带位移参数的分布族的假设检验:假设有服从仅带有位移的指数分布
,其中参数
,
是已知的实数,如下的检验问题
对应的检验水平为
的拒绝域是
上下节[]
参考资料