Math Wiki

Buna !(Această pagină se poate vedea mai bine în format Monobook )

Math Wiki Logo
Pi blink Pagina principală



Bine ați venit la Math_Wiki!

Legile lui Newton
Ecuațiile lui Maxwell
Spațiu vectorial
Fractali

Legile lui Newton

Baza mecanicii clasice

Read more >

Ecuațiile lui Maxwell

Baza teoriei electromagnetice

Read more >

Spațiu vectorial

(Spațiu liniar)

Read more >

Fractali

Haosul ordonat artistic

Read more >

Legile lui Newton
Ecuațiile lui Maxwell
Spațiu vectorial
Fractali



În prezent proiectul conține 1.067 articole.



Math Logo1


În alte limbi

Alte site-uri interesante[]

New-icon

Pagini utile[]

<createbox> bgcolor= type=create preload= editintro= width=17 break=no buttonlabel=Creare articol nou </createbox>

Index

A · B · C · D · E
F · G · H · I · J
K · L · M · N · O
P · R · S · T · U
V · W · X ·Y · Z

Cuprins
Matematică
Logică matematică, Aritmetică,
Algebră, Analiză matematică,
Geometrie, Matematică discretă,
Teoria numerelor, Topologie, Probabilități și statistică,
Obiecte matematice
Fizică
Mecanică, Termodinamică,
Electromagnetism, Optică,
Fizica particulelor, Fizică cuantică
Astronomie
 
Informatică
 
Biografii
 
Dicționare și glosare
 
Administrare site
Pagini de redirecționare, Pagini de serviciu,
Utilizatori
Math Books
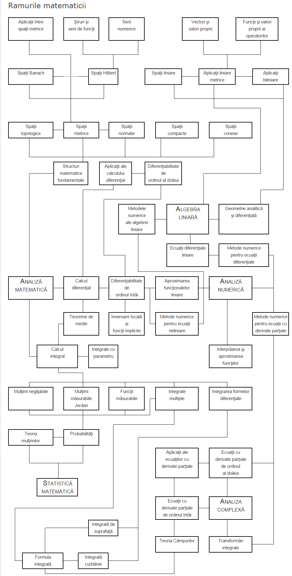
Ramurile matematicii imagine

Ramurile fizicii[]

Ramurile fizicii (imagine)